World Environment

p-ISSN: 2163-1573    e-ISSN: 2163-1581

2015;  5(2): 47-51

doi:10.5923/j.env.20150502.01

A Comprehensive Review on the Factors Influencing the Rate of Utilizing Bike-Sharing Systems

Siavash Shahsavaripour

School of Civil and Environmental Engineering, University of New South Wales (UNSW), Sydney, Australia

Correspondence to: Siavash Shahsavaripour , School of Civil and Environmental Engineering, University of New South Wales (UNSW), Sydney, Australia.

Email:

Copyright © 2015 Scientific & Academic Publishing. All Rights Reserved.

Abstract

A comprehensive review was performed on the factors influencing the rate of utilizing bike-sharing systems. It was found that there are various factors which were mentioned in previous studies including, but not limited to, location, time of year, time of counts, population density, employment density, ratio of workers to population and worker density. The primary factors are time of day, season, population and employment densities, mix of use, bicycle facility type, traffic volume, rain and temperature, income and age. Further, six different types of bike-sharing partnerships were described and their advantages and disadvantages were discussed, in detail. Moreover, four costs of bike-sharing systems as direct capital costs, direct operational costs, associated capital costs and associated operating costs were briefly discussed.

Keywords: Bike-Sharing Use, Temporal, Land Use, Bicycle Facility, Traffic, Weather, Topography, Demographics

Cite this paper: Siavash Shahsavaripour , A Comprehensive Review on the Factors Influencing the Rate of Utilizing Bike-Sharing Systems, World Environment, Vol. 5 No. 2, 2015, pp. 47-51. doi: 10.5923/j.env.20150502.01.

1. Introduction

The morning peak hour from 6 AM to 9 AM is the best time to count bicycle users since 95% of bicycles can be observed in this period of time [1-8]. Therefore, they were recommended counting bicyclists during the morning peak hours to capture a consistent snapshot of the vast majority of activity [8-10].
Various methods and tools were used by Schwartz et al. (1999) to forecast non-motorized travel demand. They also were suggested making weekday counts by assuming that the peak period represents 10% of the daily usage [9, 10].
Niemeier (1996) was concluded that the variability found in bicycle volumes may be related to many factors including location, time of year and time of counts. The locations were chosen for the study shown greater variability in the PM peak period than in the AM peak period. This were suggested that the AM peak-period counts appear, generally, more useful for estimating bicycle commuter flow [11].
Variability in changes of volume of bike sharing usage is depending on which month of the year is chosen for counting the bike sharing usage (Niemeier, 1996). For example, bike sharing usage in summer is higher than in winter since the weather in winter is not suitable for biking [12].
Turner et al. (1997) were introduced a Bicycle Needs Index, developed by the North Texas Council of Government (NTCOG), which uses a regression equation between bicycle mode share and a series of factors within the Transportation Analysis Process (TAP) Zone [13, 14, 16, and 18]. The factors include percentage of residents under sixteen years of age, number of hours worked per week, percentage of land devoted to employment uses, population density, employment density, population density of residential land uses and ratio of workers to population. Their recent report in 2009 was suggested that they use only four factors to calculate bicycle needs index: percentage of total trips 5 miles or less, employment density, population density and median household income [13-19].
Parkin et al. (2008) were concluded that an increase in population density has the effect of increasing the likelihood of cycling or the journey to work [20]. This result appears reasonable, given that cycling can be expected to be more attractive in more tightly packed and localized neighborhoods because of increased parking problems and because the finer grain will be less conducive to motorized travel [21]. This effect could stem from journey distance, but it was not highly correlated with population density [22].
Pinjari et al. (2009) were pointed out the possibility that employment, residential, and travel choices are not independent of each other and those individuals and households adjust with combinations of short-term travel-related and long-term location-choice-related behavioral responses to land-use and transportation policies [23-31].
McCahil et al. (2008) were concluded that the two important variables are population density and worker density; the strongest two-variable model described bicycle volumes in terms of population density and worker density within each volume count location’s census tract [32, 33]. The weighting factor of 2.5 for calculating the bicycle needs index were suggested by Turner et al. (1997) since the employment density is as important as population density [34].
Pinjari et al. (2009), similar to population density, were inferred that employment, residential, and travel choices are not independent of each other and those individuals and households adjust with combinations of short-term travel-related and long-term location-choice-related behavioral responses to land-use and transportation policies [35].
Population density and worker density are two important factors that describe bicycle volumes within each volume count location’s census tract [36]. Also Turner et al. (1997) were concluded that the employment density is one of the necessary factors to estimate bicycle trip generation [37]. The width of bicycle lane is not as important as the number of effective bicycle lanes. Also, each additional bicycle lane will increase the number of bicycle users, dramatically [38].
Three different categories of bike sharing facilities were introduced by Hunt et al. (2007) as:
(1) mixed traffic, where cyclists share the full roadway with other traffic without any longitudinal separation;
(2) bicycle lane, where cyclists use the roadway with other traffic but have a separate lane that is longitudinally separated from the other traffic lanes and is exclusively for cyclists, and;
(3) bicycle path, a separate facility that is typically much narrower than a roadway exclusively used by cyclists or share with other non-motorized traffic (Bicycle planning, best practices and count methodology university of Washington, 2010).
In order to attract commuters to use bicycle, design standards for bicycle facilities and networks are primarily generated from the American Association of State Highway and Transportation Official’s (AASHTO) Guide for the Development of Bicycle Facilities and the Federal Highway Administration’s Manual on Uniform Traffic Control Devices [37, 38].
Bicycle traffic volume is depending on the quality of bicycle facilities. Specific information about the safety and comfort of cyclist, such as the speed and volume of motor vehicle traffic, is necessary to measure the quality [39].
Jones et al. (2008) were concluded that several factors, such as measurable characteristics of a link in a road or path network (e.g., traffic volume, lane width, or pavement quality) should be considered when developing a non-motorized transportation model, or when incorporating non-motorized transportation into a traditional four-step model [40]. The use of bike sharing will be decreased by 15-20% on rainy days [41].
Vancouver (2009) was used one automatic bicycle counter to analyze monthly variation in average daily bicycle volume [42]. Typically, bicycle volumes reach their peak at mid-week and fall significantly at the weekend [43]. The total number of cyclists on a rainy September day, mid-week, is closely comparable to the average daily volume of cyclists for November. Vancouver was speculated that those cyclists committed to riding on a rainy day in summer or early fall may be those who remain committed even when the weather turns cold and rainy, later in the year [44]. Temperature below 55°F (12℃) decrease bicycle volume by 27 % [45].
Environmental Design and Management (2002) was used National Survey on Active Transportation in 1998, which revealed that 27% of the respondents considered weather as one of the important barriers to cycling [46].
Parkin et al. (2008) were found socio-economic variables relevant to the use of bicycles, including age, sex, car ownership, income, extent of higher or further education, ethnicity, household size and marital status, type of employment and experience of cycling and engagement in other physical activities and exercises [47]. Cycling is an important means of transport for student under 16 [46, 47].
People with low income will use bike sharing system more than other groups [46, 47]. The weighting factor of 1.5 to median household income is given for calculating bike sharing needs [46, 47].
On the other hand, Pinjari et al. (2009) were used an activity-based approach to travel-demand analysis, in order to determine self-selection effects of bicycle use [46, 47]. Their result suggests that high-income households have a preference for out-of-home recreational activities/travel [46, 47]. They were concluded that ignoring income effects can lead to a spuriously estimated negative effect of employment density and street block density on out-of-home recreational activities/travel [46, 47].

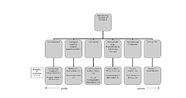
2. Public or Private Partnership

As illustrated in Figure 1, six models of bike sharing are introduced as governments, quasi governmental transport agencies, universities, non-profits, advertising companies and for profits. This section discusses the benefits and detriments of each model.
Figure 1. Private and public partnership (Journal of Public Transportation, Vol. 12, No. 4, 2009)

2.1. Government Model

In this model, the local government operates bike sharing system similar to as it operate other transport systems. For example, the government of Burgos, Spain, purchased and operates a bike-sharing system called Bicibur (Civitas, 2009). With this model, the government as operator has greater control over the program.

2.2. Transport Agency Model

The transport agency model is look like the model which mentioned in 2.1. Transport agencies, such as Deutsche Bahn of Germany and Stationnement de Montréal, are first examples. Deutsche Bahn is the national railway provider of Germany and operates a car-sharing and Call a Bike bike-sharing service. Stationnement de Montréal, the parking authority of Montréal, provides “management of municipal paid on-street and off-street parking” and the Bixi bike-sharing service. Both organizations have gotten into bike-sharing as an extension of their other transport offerings to be a well-rounded mobility provider (Deutsche Bahn, 2009; Stationnement de Montréal, 2009; DeMaio, 2009).
The benefit of the quasi-government transport agency model is that the authority benefits from the experience and modernism of the bike-sharing service provider, especially in the case of national Deutsche Bahn, without needing to develop the capabilities internally. Also, both the authority and transport agency’s top priority is to provide a useful transit service, rather than earning money (DeMaio, 2009).

2.3. Universities Model

The educational institution providing the service is called Universities model, most likely in a campus setting. Examples are the former program at the University of Portsmouth, England, and newer version such as that of St. Xavier University in Chicago (Black and Potter, undated; DeMaio, 2008b). The benefit of this model is the ability of university to expand its intra-campus transit service without relying on the authority to offer sufficient bike-sharing service on campus.

2.4. Non-Profit Model

The non-profit model has an association which was not only created for the operation of the service but also one that enter the bike-sharing service into its existing interests. Examples of non-profit programs include the City Bike Foundation of Copenhagen, which operates Bycyklen, and the Nice Ride Minnesota program in Minneapolis (DeMaio, 2010).

2.5. Advertising Company Model

Companies such as JCDecaux, Clear Channel Outdoor, and Cemusa, operate a bike-sharing program to an authority, usually in exchange for the right to use public space to display revenue-generating advertisements on billboards, bus shelters, and kiosks. The most important advantage of this model is that it is suitable for the governments which don’t afford to create such a system. It is one of the most famous models all around the world.

2.6. For-Profit Model

In the for-profit model, the government is omitted since a private company operates such a system. Next bike is a prime example of this model, with a local business provides the service in a locality with flexible station system. While it is similar to the advertising company model in one hand, it differs as there is no on-street advertising contract with the locality and the for-profit keeps all revenues generated. A benefit of this model is that the private sector can start it by itself without waiting for public sector to create such a system. A loss is that the for-profit may not receive funding assistance for the service as do programs offered under other models (DeMaio, 2009).

3. Conclusions

Costs which related to bike sharing system are categorized into four groups:
Direct capital costs (e.g., bikes and terminals);
● Direct operating costs (e.g., administration, maintenance, and electricity to power terminals);
● Associated capital costs (e.g., construction of the system for building the necessary infrastructure and streetscape improvements), and;
● Associated operating costs (e.g., maintenance of docking infrastructure and the existing bikeway network, insurance costs).
Fabrication of the bikes and stations, license or purchase of the back-end system used to operate the equipment, member access cards (if necessary), and purchase or rental of maintenance and distribution vehicles and installation are the capital cost of developing bike sharing system. Clear Channel Outdoor’s SmartBike system is estimated to have capital costs of around $3,600 per bicycle; JCDecaux’s Cyclocity system is estimated at $4,400 per bicycle; and Bixi is estimated to be $3,000 per bicycle (New York City Department of City Planning, 2009). Nice Ride Minnesota is planning to launch in 2010 using Bixi and estimates $3,200 per bike (Twin Cities Bike Share, 2008).
Also, maintenance, distribution, staff, insurance, office space, storage facilities, website hosting and maintenance, and electricity (if necessary) are operating cost of such a system. New York City’s analysis of several systems concludes an average operating cost of about $1,600 per bicycle (New York City Department of City Planning, 2009).

References

[1]  Roger Beecham, Jo Wood, Characterising group-cycling journeys using interactive graphics, Transportation Research Part C: Emerging Technologies, Volume 47, Part 2, October 2014, Pages 194-206.
[2]  John M. Carroll, Mary Beth Rosson, Theorizing mobility in community networks, International Journal of Human-Computer Studies, Volume 66, Issue 12, December 2008, Pages 944-962.
[3]  Michael Mitchell, Michael Lockwood, Susan A. Moore, Sarah Clement, Scenario analysis for biodiversity conservation: A social–ecological system approach in the Australian Alps, Journal of Environmental Management, Volume 150, 1 March 2015, Pages 69-80.
[4]  Alexander Spickermann, Volker Grienitz, Heiko A. von der Gracht, Heading towards a multimodal city of the future?: Multi-stakeholder scenarios for urban mobility, Technological Forecasting and Social Change, Volume 89, November 2014, Pages 201-221.
[5]  Alisar Aoun, Maya Abou-Zeid, Isam Kaysi, Cynthia Myntti, Reducing parking demand and traffic congestion at the American University of Beirut, Transport Policy, Volume 25, January 2013, Pages 52-60.
[6]  Christopher Willoughby, How much can public private partnership really do for urban transport in developing countries?, Research in Transportation Economics, Volume 40, Issue 1, April 2013, Pages 34-55.
[7]  Fabrizio Ceschin, Critical factors for implementing and diffusing sustainable product-Service systems: insights from innovation studies and companies' experiences, Journal of Cleaner Production, Volume 45, April 2013, Pages 74-88.
[8]  Michal Sedlacko, Andre Martinuzzi, Inge Røpke, Nuno Videira, Paula Antunes, Participatory systems mapping for sustainable consumption: Discussion of a method promoting systemic insights, Ecological Economics, Volume 106, October 2014, Pages 33-43.
[9]  Chun-Juei Chou, Chong-Wen Chen, Chris Conley, A systematic approach to generate service model for sustainability, Journal of Cleaner Production, Volumes 29–30, July 2012, Pages 173-187.
[10]  Simon Robinson, Gary Marsden and Matt Jones, Chapter 19 - Opportunity 6: From Some to All, In There's Not an App for That, edited by Simon RobinsonGary MarsdenMatt Jones, Morgan Kaufmann, Boston, 2015, Pages 348-382.
[11]  Andrew Williams, Product service systems in the automobile industry: contribution to system innovation?, Journal of Cleaner Production, Volume 15, Issues 11–12, 2007, Pages 1093-1103.
[12]  Eleonora Borgia, The Internet of Things vision: Key features, applications and open issues, Computer Communications, Volume 54, 1 December 2014, Pages 1-31.
[13]  Arvind Jayant, Mohd Azhar, Analysis of the Barriers for Implementing Green Supply Chain Management (GSCM) Practices: An Interpretive Structural Modeling (ISM) Approach, Procedia Engineering, Volume 97, 2014, Pages 2157-2166.
[14]  Jennifer L. Kent, Driving to save time or saving time to drive? The enduring appeal of the private car, Transportation Research Part A: Policy and Practice, Volume 65, July 2014, Pages 103-115.
[15]  Christina Ölvingson, Jonas Hallberg, Toomas Timpka, Kent Lindqvist, Ethical issues in public health informatics: implications for system design when sharing geographic information, Journal of Biomedical Informatics, Volume 35, Issue 3, June 2002, Pages 178-185.
[16]  Kelly R. Evenson, James F. Sallis, Susan L. Handy, Rich Bell, Laura K. Brennan, Evaluation of Physical Projects and Policies from the Active Living by Design Partnerships, American Journal of Preventive Medicine, Volume 43, Issue 5, Supplement 4, November 2012, Pages S309-S319.
[17]  Joao Manuel da Costa Canoquena, Reconceptualising policy integration in road safety management, Transport Policy, Volume 25, January 2013, Pages 61-80.
[18]  Marcus Enoch, James P Warren, Humberto Valdés Rı́os, Enrique Henrı́quez Menoyo, The effect of economic restrictions on transport practices in Cuba, Transport Policy, Volume 11, Issue 1, January 2004, Pages 67-76.
[19]  Oksana Mont, Institutionalisation of sustainable consumption patterns based on shared use, Ecological Economics, Volume 50, Issues 1–2, 1 September 2004, Pages 135-153.
[20]  Josefin Wangel, Stina Gustafsson, Örjan Svane, Goal-based socio-technical scenarios: Greening the mobility practices in the Stockholm City District of Bromma, Sweden, Futures, Volume 47, March 2013, Pages 79-92.
[21]  Caroline Bartle, Erel Avineri, Kiron Chatterjee, Online information-sharing: A qualitative analysis of community, trust and social influence amongst commuter cyclists in the UK, Transportation Research Part F: Traffic Psychology and Behaviour, Volume 16, January 2013, Pages 60-72.
[22]  Katrina M. Brown, Spaces of play, spaces of responsibility: Creating dichotomous geographies of outdoor citizenship, Geoforum, Volume 55, August 2014, Pages 22-32.
[23]  Joan Borràs, Antonio Moreno, Aida Valls, Intelligent tourism recommender systems: A survey, Expert Systems with Applications, Volume 41, Issue 16, 15 November 2014, Pages 7370-7389.
[24]  Françoise Gourmelon, Frédérique Chlous-Ducharme, Christian Kerbiriou, Mathias Rouan, Frédéric Bioret, Role-playing game developed from a modelling process: A relevant participatory tool for sustainable development? A co-construction experiment in an insular biosphere reserve, Land Use Policy, Volume 32, May 2013, Pages 96-107.
[25]  Fernanda Hänsch Beuren, Marcelo Gitirana Gomes Ferreira, Paulo A. Cauchick Miguel, Product-service systems: a literature review on integrated products and services, Journal of Cleaner Production, Volume 47, May 2013, Pages 222-231.
[26]  Alexander Peine, Ingo Rollwagen, Louis Neven, The rise of the “innosumer”—Rethinking older technology users, Technological Forecasting and Social Change, Volume 82, February 2014, Pages 199-214.
[27]  Kate E. Whalen, Antonio Páez, Juan A. Carrasco, Mode choice of university students commuting to school and the role of active travel, Journal of Transport Geography, Volume 31, July 2013, Pages 132-142.
[28]  Alexey Voinov, Francois Bousquet, Modelling with stakeholders, Environmental Modelling & Software, Volume 25, Issue 11, November 2010, Pages 1268-1281.
[29]  Catherine W. Kilelu, Laurens Klerkx, Cees Leeuwis, Unravelling the role of innovation platforms in supporting co-evolution of innovation: Contributions and tensions in a smallholder dairy development programme, Agricultural Systems, Volume 118, June 2013, Pages 65-77.
[30]  Robert Cervero, Danielle Dai, BRT TOD: Leveraging transit oriented development with bus rapid transit investments, Transport Policy, Volume 36, November 2014, Pages 127-138.
[31]  Grégory Vandenbulcke, Claire Dujardin, Isabelle Thomas, Bas de Geus, Bart Degraeuwe, Romain Meeusen, Luc Int Panis, Cycle commuting in Belgium: Spatial determinants and ‘re-cycling’ strategies, Transportation Research Part A: Policy and Practice, Volume 45, Issue 2, February 2011, Pages 118-137.
[32]  Federica Ceci, Daniela Iubatti, Personal relationships and innovation diffusion in SME networks: A content analysis approach, Research Policy, Volume 41, Issue 3, April 2012, Pages 565-579.
[33]  Mobashwir Khan, Kara M. Kockelman, Xiaoxia Xiong, Models for anticipating non-motorized travel choices, and the role of the built environment, Transport Policy, Volume 35, September 2014, Pages 117-126.
[34]  Tan Yigitcanlar, Sang Ho Lee, Korean ubiquitous-eco-city: A smart-sustainable urban form or a branding hoax?, Technological Forecasting and Social Change, Volume 89, November 2014, Pages 100-114.
[35]  Remy Sietchiping, Melissa Jane Permezel, Claude Ngomsi, Transport and mobility in sub-Saharan African cities: An overview of practices, lessons and options for improvements, Cities, Volume 29, Issue 3, June 2012, Pages 183-189.
[36]  Gill Seyfang, Noel Longhurst, Growing green money? Mapping community currencies for sustainable development, Ecological Economics, Volume 86, February 2013, Pages 65-77.
[37]  Mauro Falasca, Christopher Zobel, An optimization model for volunteer assignments in humanitarian organizations, Socio-Economic Planning Sciences, Volume 46, Issue 4, December 2012, Pages 250-260.
[38]  Marco Lützenberger, Nils Masuch, Tobias Küster, Jan Keiser, Daniel Freund, Marcus Voß, Christopher-Eyk Hrabia, Denis Pozo, Johannes Fähndrich, Frank Trollmann, Sahin Albayrak, Towards a Holistic Approach for Problems in the Energy and Mobility Domain, Procedia Computer Science, Volume 32, 2014, Pages 780-787.
[39]  Anil Mital, Anoop Desai, Anand Subramanian and Aashi Mital, Chapter 10 - Design for Usability, In Product Development (Second Edition), edited by Anil MitalAnoop Desai Anand Subramanian Aashi Mital, Elsevier, Oxford, 2014, Pages 335-418.
[40]  Klaus G. Grunert, Birger Boutrup Jensen, Anne-Mette Sonne, Karen Brunsø, Derek V. Byrne, Christian Clausen, Alan Friis, Lotte Holm, Grethe Hyldig, Niels Heine Kristensen, Christopher Lettl, Joachim Scholderer, User-oriented innovation in the food sector: relevant streams of research and an agenda for future work, Trends in Food Science & Technology, Volume 19, Issue 11, November 2008, Pages 590-602.
[41]  Meeyeon Lee, Changgyu Bak, Jung-Won Lee, A prediction and auto-execution system of smartphone application services based on user context-awareness, Journal of Systems Architecture, Volume 60, Issue 8, September 2014, Pages 702-710.
[42]  Nils Masuch, Marco Lützenberger, Jan Keiser, An Open Extensible Platform for Intermodal Mobility Assistance, Procedia Computer Science, Volume 19, 2013, Pages 396-403.
[43]  Jesús Friginal, Sébastien Gambs, Jérémie Guiochet, Marc-Olivier Killijian, Towards privacy-driven design of a dynamic carpooling system, Pervasive and Mobile Computing, Volume 14, October 2014, Pages 71-82.
[44]  John Urry, Governance, flows, and the end of the car system?, Global Environmental Change, Volume 18, Issue 3, August 2008, Pages 343-349.
[45]  Fausto Lo Feudo, How to Build an Alternative to Sprawl and Auto-centric Development Model through a TOD Scenario for the North-Pas-de-Calais Region? Lessons from an Integrated Transportation-land Use Modelling, Transportation Research Procedia, Volume 4, 2014, Pages 154-177.
[46]  S. Shahsavaripour, A Model to Evaluate the Capacity of Public Road Transportation System: A Centenary Review of Transport Planning and Focus on Implementation in Australia, Progress in Planning, International Journal of Scientific and Engineering Research, Volume 6, Issue 1, January 2015, Pages 1-6.
[47]  S. Shahsavaripour, Determining the Direction for Rapid Transportation by Maximum Cover Method: Case Study in Sydney, Australia, International Journal of Scientific and Engineering Research, Volume 6, Issue 1, January 2015, Pages 15-22.