American Journal of Biomedical Engineering

p-ISSN: 2163-1050    e-ISSN: 2163-1077

2026;  14(1): 16-28

doi:10.5923/j.ajbe.20261401.03

Received: Mar. 1, 2026; Accepted: Mar. 26, 2026; Published: Apr. 10, 2026

 

Development of an Automated Wearable Device for Real-Time Temperature Monitoring and Control of Febrile Seizure

Olugbenga Kayode Ogidan1, Vincent Andrew Akpan2, Julius Olasunmibo Ogunniyi3

1Department of Electrical and Electronics Engineering, Elizade University, Ilara-Mokin, Ondo State, Nigeria

2Department of Biomedical Engineering, The Federal University of Technology, Akure, Ondo State, Nigeria

3Department of Computer Engineering, Elizade University, Ilara-Mokin, Ondo State, Nigeria

Correspondence to: Olugbenga Kayode Ogidan, Department of Electrical and Electronics Engineering, Elizade University, Ilara-Mokin, Ondo State, Nigeria.

Email:

Copyright © 2026 The Author(s). Published by Scientific & Academic Publishing.

This work is licensed under the Creative Commons Attribution International License (CC BY).
http://creativecommons.org/licenses/by/4.0/

Abstract

A Febrile seizure is a convulsion common in children between the ages of 6 months and 6 years caused by temperature spikes up to 38°C. Parents are normally distressed seeing their kids undergo such health conditions and, as a result, seek paediatric consultations, thus the need for continuous temperature monitoring. Most hospitals in Africa lack the facilities for continuous temperature monitoring. This research therefore develops an automated wearable device that is meant to continuously measure temperature in real-time, raise audible alerts at the measurement location in case of a temperature spike, and transmit the measured values to relevant stakeholders at remote locations in digital and graphical formats. This is done through a user-friendly web and mobile applications (Apps). A comparison of implementation between the web and mobile applications reveals that the mobile App was three times faster than the web App in displaying transmitted information under similar communication conditions. The developed real-time wearable temperature monitoring device (WTMD) was calibrated against a standard digital thermometer, and a correlation coefficient of 0.913829 was obtained. Furthermore, the WTMD was validated against a standard digital and mercury-in-glass thermometers using the Bland-Altman technique; and the results were in conformity and in good agreement based on several Bland-Altman metrics. The device is portable and low-cost. It has the potential to assist parents and healthcare caregivers in early detection and management of febrile seizures and other temperature-related ailments.

Keywords: Automation, Temperature monitoring, Febrile Seizure, Wearable Device

Cite this paper: Olugbenga Kayode Ogidan, Vincent Andrew Akpan, Julius Olasunmibo Ogunniyi, Development of an Automated Wearable Device for Real-Time Temperature Monitoring and Control of Febrile Seizure, American Journal of Biomedical Engineering, Vol. 14 No. 1, 2026, pp. 16-28. doi: 10.5923/j.ajbe.20261401.03.

1. Introduction

Temperature measurement plays a crucial role in assessing the health status of individuals visiting clinicians or in intensive care units (ICUs) [1–2]. Febrile seizures affect children aged 6 months to 6 years due to temperature spikes reaching 38°C. Parents often experience significant distress witnessing their children endure such conditions. This underscores the need for continuous temperature monitoring to enable early detection, prompt consultations, and immediate medical intervention. Proper body function relies on maintaining temperature within 36.5°C to 37.5°C, the normal range essential for human survival [1–2]. Not surprisingly, temperature ranks among the vital signs routinely checked by clinicians.

1.1. Importance in Disease Management

Temperature monitoring proves vital for managing illnesses like febrile seizures, malaria fever, typhoid fever, Ebola, COVID-19, and Lassa fever [3–6], as well as ovulation detection [7]. Measurements can target core body temperature (Tc) or systemic sites, using invasive or non-invasive methods [8–9]. Invasive approaches insert sensors into body cavities, sometimes requiring surgery that risks tissue damage. Oral measurement involves placing a thermometer in the mouth but poses challenges for infants and young children, who may bite it during fever induced shivering or hypothermia, with added risks of cross-infection.
Axillary measurement under the armpit suits infants safely yet lacks convenience for prolonged continuous use. Tympanic thermometers in the ear risk inaccuracies from poor placement, earwax, or user inexperience. Rectal measurement traumatizes children and heightens cross-infection risks in newborns.

1.2. Need for Continuous Monitoring

Continuous body temperature monitoring remains essential for febrile seizure management, especially since it predominantly affects children. Traditional sites like the anus, mouth, ear, or armpit prove inconvenient for long-term use. A more suitable method for sustained, continuous measurement is thus required. Reliable, real-time feedback from such monitoring could save infant lives and lower mortality rates. It also applies to embryonic development in neonatal incubators [10–12], egg incubation [13–15], and microbial growth in incubators [14–15].

1.3. Technological Advancements

Advancements in temperature measurement include mercury in glass thermometers, digital thermometers, infrared devices, and microcontroller-based real-time monitors. Recent studies highlight mobile apps' potential to enhance chronic disease treatment and management. In both developed and developing countries, awareness grows of smartphones' role in personal health oversight, including chronic conditions. These apps offer intuitive interfaces for users. The remainder of the paper is structured as follows: Related works are presented in Section 2. In Section 3, the research materials and design methodology are presented. The results from this work are presented and discussed in Section 4. Section 5 concludes the paper with recommendations on future directions.

2. Related Studies in Febrile Seizures

In the study reported by [16,17], the authors examined 109 children and found that 13 with febrile seizure confirmed that male sex and body temperature are predictors of febrile seizure. The study confirmed 39.2°C as the predictive threshold for febrile seizure. The risk factors responsible for febrile seizures were examined in [18], with 176 children examined. Febrile seizure was found to occur more in males (61.96%) than females (38.07%), confirming [17] claim. Symptoms include a spike in body temperature to 38.9°C and an infected upper respiratory tract observed in 32.95 % of the patients. Other risk factors include family history regarding the occurrence of febrile seizures. Different researchers differ in the choice of cut-off or threshold temperature for febrile seizure. In case of [19], the authors reported 39.08°C, while the authors claimed a mean temperature of 39.38°C in the first 2 hours of fever [19]. Authors in [20] reported that 91% of patients attended to in a Hospital Emergency Ward had a fever above 38.8°C, while the average temperature was 39.48°C [20]. In summary, most studies [17–20] indicate that temperature spike is one of the most predominant factors aiding early detection of febrile seizure. This is the reason temperature monitoring is very important.

2.1. Advances in Temperature Monitoring Systems

Numerous efforts address temperature monitoring. In [21], an Arduino UNO connected temperature and pulse rate sensors to an Ethernet shield, displaying real-time data on the Blynk mobile app via smartphone with continuous updates. Authors in [22] developed a wireless heartbeat and temperature system using a photodiode LED for heartbeat, an LM35 sensor for temperature, a PIC16F72 microcontroller, and RF transmission; data displayed on an LCD at 100 meters via RF receiver.
In [23], a febrile seizure detection alarm employed an ATmega328P microcontroller, Xbee module, router, and buzzer, transmitting real-time temperature wirelessly to mobile phones. Researchers in [24] created a wearable vital signs monitor with ATmega328P, DS18B20 sensor, pulse oximeter, buzzer, and OLED, achieving accuracy comparable to standards. For COVID-19 tracking, researchers in [25] used DS18B20, NodeMCU ESP8266, buzzer, and power bank, calibrated to 98% accuracy against a Vicks thermometer.
The researchers in [26] introduced a healthcare system bridging rural-urban gaps with LM35 for temperature, CO, and CO2 sensors, and ESP32, transmitting via Wi-Fi. In [27,28], a low-power digital thermometer integrated LM35, buzzer, LED, PIC16F877A, yielding 4.69% mean absolute percentage deviation versus mercury in glass. For elderly monitoring, the study in [29] built a wearable system tracking temperature, respiration, and heartbeat, sending SMS alerts via GSM, audible alarms, and LCD display, ideal for pandemics like COVID-19.
As reported in Table 1, there has been a lot of advancement regarding biomedical wearable sensors in recent times.
Table 1. Comparison of some reviewed papers
     
Many of these devices adopt the non-invasive method of measurement [22,24-26,28-29]. This makes them very convenient for the use of people of different ages. Some are attached to the body when there is the need to obtain measurements for a short while, for many others, there are portable devices that can be attached to the user’s body to measure continuous over time [24-26,28]. For many of them, the results can be obtained both on the site of measurements and remotely [24-25,24], while for [22], the results are only available on the measurement site. Different means of transmission are being employed to ensure the obtained measurements are available to stakeholders remotely, including Wi-Fi [24-26], SMS through the GSM technology [28], or radio frequency, as in the case of [26].

2.2. Novelty of Research

Previous studies on febrile seizure either implemented the remote information on either mobile Apps or web Applications [22-24]. This paper distinguishes itself by implementing a low-cost WTMD prototype that delivers real-time early warnings to patients, clinicians, and caregivers via audible alerts, web, and mobile app notifications specifically tailored towards febrile seizure management. This would enable a proactive management of the phenomenon. It also provides a framework for integrating the WTMD into telecommunication networks to achieve optimal performance. The low-cost design makes it particularly suitable for African settings with infrastructural deficits.

3. Materials and Methods

3.1. Materials

The materials used for this work are twofold, namely: the software-based components and the hardware materials. The software-based components include: mobile application (App), Node.js web server, and MongoDB database. The hardware components include: NodeMCU ESP8266 microcontroller real-time embedded system development board, DS18B20 thermistor, SFM-27 electronic buzzer alarm, Lithium-ion polymer (Li-Po) battery, Organic light emitting diode (OLED), and 2x6 character Liquid crystal display (LCD).

3.2. Methods

The methodology of this research can be divided into six stages, namely: design of and construction of the WTMD, development of a remote database, design of the Web and mobile App Interface, calibration and validation and the performance evaluation of the WTMD. These stages are illustrated in Figure 1.
Figure 1. Overall methodology of the proposed research
3.2.1. Design and construction of the Wearable Temperature Measuring Device (WTMD)
Figure 2 is the block diagram of the developed system. It comprises the patient or user, the wearable temperature monitoring device, the wireless network, the web server with a database, and the mobile Android device, which gives the caregiver access to the acquired temperature. Figure 3 is the system architecture of the proposed WTMD. It comprises the WTMD attached to the patient, a network for communication purposes, the local host server, nurses to monitor the temperature trends from the web App and doctor monitoring from his mobile App.
Figure 2. Block diagram of the proposed WTMD
Figure 3. System architecture of the proposed WTMD with webserver and mobile App
The wearable device consists of a DS18B20 temperature sensor, which is interfaced with a NodeMCU ESP8266 microcontroller. DS18B20 is a thermistor. The DS18B20 (Temperature sensor), developed by MAXIM IC, is a one-wire sensor with digital output. It has only one data line used for communication and a ground. It requires no external power supply and fetches power from the data line. It has a temperature range from – 67 °F to 257 °F and an accuracy of ±0.5° covering the range of -10°C to + 85°C [29].
The heat transfer between the human body to which the device is attached and the WTMD is governed by the principle of conduction and represented by Equation (1) [30]:
(1)
where Q = rate of heat transfer (W), k = thermal conductivity of the material (W/m·K), A = contact area through which heat is being transferred (m²), L = effective thickness of the material layer between the human body and the object, Th = surface temperature of Human Body, and Ts = surface Temperature of Object.
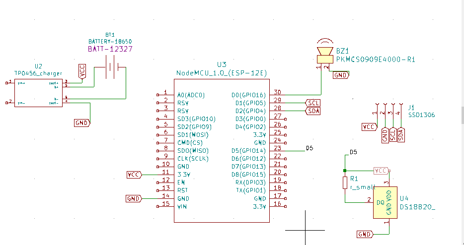
The schematic diagram of the connection of DS18B20 to the microcontroller is shown in Figure 4. The DS18B20, which is a highly sensitive temperature sensor, connects to the microcontroller through its D5 digital input pin. The DS18B20 in contact with the user is responsible for real-time measurement of human temperature. The microcontroller, through its D0 (GPI016) digital output pin, connects with a buzzer and an Organic Light-Emitting-Diode (OLED) display through its D1 (GPI05) and D2 (GPI04) digital output pins. The work of the buzzer is to raise an audible alert when the acquired temperature goes beyond a safe threshold, while the temperature values will be displayed in the OLED. To power the microcontroller, a battery charging circuit is connected to its power section (3.3 V, Vcc, and GND). The 3.7 V lithium battery is charged via a USB cable, as shown in Figure 4. The battery serves as the power source to the microcontroller, from where all other components of the wearable device draw their power. It should be noted that a unique feature of the NodeMCU ESP8266 microcontroller is its Wi-Fi capability, with which it can transmit acquired sensor values over a Wi-Fi network or the Internet.
Figure 4. Schematic circuit of WTMD with DS18B20 sensor and the NodeMCU microcontroller
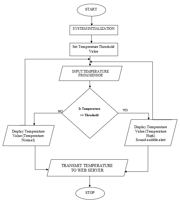
At the software level, a programme was written in the Arduino Integrated Development Environment (IDE) as shown in Figure 5 and uploaded to the NodeMCU ESP8266 microcontroller through a USB cable. NodeMCU is the coordinating centre of the developed device. The system operation, as outlined in the programme, is described in the flowchart shown in Figure 6. Once the wearable temperature sensory device is worn by the user and switched on, the device starts by initializing (booting). During this period, it ensures a good connection between the microcontroller, its input device, which is the temperature sensor, and the output devices such as the OLED, buzzer, and network devices. After this, it acquires or reads measured temperature values from the temperature sensor and displays them through the OLED, and transmits them over the network to a remote database.
Figure 5. Programme in the Arduino IDE
Figure 6. Flowchart of the developed WTMD system
From the flowchart of Figure 6, the temperature sensor measures the temperature of the person wearing the device through contact with the temperature sensor DS18B20. If the temperature exceeds the threshold (37.5°C), a signal is sent to the microcontroller, which triggers an audible alert through a buzzer, and “high temperature” is displayed on the OLED display. If the temperature falls to or below 37.5°C, the buzzer is turned off, and the body temperature measurement is also displayed as “normal body temperature”. Though studies differ regarding the exact temperature at which febrile seizures occur, such as 39.2°C in [17] and 39.08°C in [19], 39.48°C in [20], most often starting with fever above 38.8°C [19]. In this research, we selected 37.50°C as the alert threshold to enable the WTMD to deliver early warnings before seizure occurrence. This empowers caregivers and clinicians to intervene proactively.
The complete prototype of the wearable temperature measuring device (WTMD) with the sensor is shown in Figure 7, which shows the output values of the measured body temperature from the sensor and is displayed on the WTMD screen so that these values are visible to the users.
Figure 7. The developed wearable temperature measuring device (WTMD) after packaging
The body temperature displayed in Figure 7 is what the user (patient) or the clinician at the location of the measurement is able to see. Temperature measurement in this work is done on the skin of the wrist using a metallic temperature sensor in contact with the user’s (researcher’s) wrist. To a large extent, the wrist strap is designed to be tight enough to cover (shield) the sensor and reduce the level of interference by the environment. The acquired temperature is then transmitted to caregivers or family members remotely through a wireless network.
3.2.2. Development of Database for Data Storage
The microcontroller (NodeMCU ESP8266) used in this project has the unique feature of an inbuilt Wi-Fi module. This makes it useful for sending acquired temperature values from the microcontroller to the web server. In this research, a personal computer (PC) is used as a local host for the web server. In the PC, NodeJS is used as interfacing software that stores and displays data in a specific format. Collected data that are stored in the database display the user’s temperature accordingly. Figure 10 shows the interconnection from the wearable temperature measuring device (WTMD) through the web server/database and finally to the mobile App where the caregiver or medical personnel is able to view and interpret the acquired temperature.
3.2.3. Design of Web and Mobile Applications
The web server is implemented using NodeJS, which is a JavaScript-based virtual runtime environment used to implement web servers. MongoDB, a NoSQL (Not only Structured Query Language) database, is used to design the database. MongoDB uses a document model rather than the table model, which makes it faster and more scalable than SQL. For the development of the Android App, QuasarJS is used. This is a JavaScript framework used to develop applications that can run on multiple platforms such as Windows PC, Mac PC, Android OS, and iOS. To develop and debug the application, Microsoft’s Visual Studio development environment was employed. Microsoft’s Visual Studio supports JavaScript, with which both the server and the user interface are developed. The results of the measured temperature can be made available to relevant stakeholders in remote locations via a secure Android mobile application or web application, as shown in Figure 10.
The measured temperature is displayed in digital form on the OLED screen of the WTMD attached to the user, while the caregiver is able to receive time-stamped information graphically on an Android mobile device. In this work, a Local Area Network (LAN) is used for the implementation. When a wireless router is connected, data can be received from any remote location over the Internet.
3.2.4. Calibration and validation of the WTMD
To validate the accuracy of the developed wearable sensory device, it was calibrated against a standard digital thermometer. Ten samples of measurements were taken using both devices. Figure 8 is the graph of the calibration. When it is compared with the digital thermometer, the developed WTMD returned a correlation coefficient of 0.913829, which tends to 1. This shows a high degree of accuracy. Figure 9 is the Bland Altman Graph of WTMD with a standard digital thermometer, where ULoA is the Upper Limit of Agreement, UCI is Upper Confidence Intervals, MCI is Mean Confidence Intervals, LLoA is Lower Limit of Agreement, and LCI is Lower Confidence Intervals.
Figure 8. Calibration of WTMD with standard digital thermometer
Figure 9. Bland-Altman Graph of WTMD with standard digital thermometer
Figure 10. Database block diagram of the developed WTMD
Figure 11. (a) Digital display of temperature on the WTMD and (b) Graph of transmitted temperature displayed on Android mobile app

4. Results and Discussions

The results obtained were evaluated in different ways, including performance evaluation of temperature measurement and successful data logging, evaluations of response time of web App and mobile App compared with WTMD hardware, evaluation of WTMD with contemporary temperature measuring devices, and the financial implications of the developed WTMD.

4.1. Results

4.1.1. Evaluation of Temperature Measurement and Successful Data Logging
The result of this device can be observed through the developed graphical user interface (GUI). The details of the output are illustrated step by step as follows. Once the device is switched on and connected to the network, an authentication screen is displayed as shown in Figure 12. Existing users can sign in through their login credentials while new users are made to register.
Figure 12. Mobile App Authentication screen
The system allows users to sign in either as medical practitioner or patient with both having different levels of access privileges. After log-in, the temperature of the patient being monitored is made available in digital and graphical formats as shown in Figures 13(a) and 13(b).
Figure 13. (a) Graph of the temperature below the chosen threshold and (b) Graph of the temperature above the chosen threshold
If the temperature is within the pre-set threshold (37.5°C), “temperature normal” is displayed on the OLED screen of the wearable device while a graph of measured temperature is displayed in blue colour on the Android device, as shown in Figure 13(a). When the temperature rises to or above the threshold value of 37.5°C, “temperature high” is displayed on the OLED screen, the graph turns red, and an audible sound of the buzzer is heard as a means of notifying the caregivers. These are shown in Figure 13(b). This is to call the attention of the doctor or caregiver that the patient under monitoring is about to experience a seizure [10].
4.1.2. Evaluations of Response time of web App and Mobile App Compared with WTMD Hardware
The performance of the WTMD temperature display was compared with that of web and mobile applications. The complete experimental setup is shown in Figure 14(a) and 14(b). In both cases, mobile and web applications were connected as part of a Local Area Network (LAN) of the WTMD. A LAN connection was setup via an Internet Protocol (IP) address (192.168.43.84) under a Wi-Fi network.
Figure 14(a). Experimental set-up at 5 m between WTMD and web server
Figure 14(b). Experimental set-up at 1 m between WTMD and web server
In the Figure 14(a) experiment, the developed WTMD hardware and web server (local host) were placed 5 m apart, while both the web App and the mobile App were placed at a fixed distance of 3 m away from web server. Temperature measurements were performed twenty times. The temperature displayed on OLED screen of WTMD and those transmitted and displayed on web and Android mobile Apps in terms of their display time were recorded. After this, average response time were computed as shown in Table 2.
Table 2. Comparison of Web App and Mobile App response time at a fixed 5 m distance between WTMD and web server
     
In the second experiment shown in Figure 14(b), the distance between WTMD and web server was 1 m, while similar measurements were done and recorded are shown in Table 3. This was done in an attempt to find how fast temperature information could be received from the web App and mobile App compared to the ones displayed on the WTMD. From Table 2, the computed an average mobile App response time of 16.65 seconds was obtained compared with the web App with an average response time of 48.46 seconds. This means that the mobile App temperature display was 2.91 (approximately three times) faster than the web App. In Table 3, response time was 0.50 seconds in both the mobile App and web App. Table 4 shows a summary of this comparison of varying distance between WTMD and web server.
Table 3. Comparison of Web App and Mobile App response time at a fixed 1 m distance between WTMD and webserver
     
Table 4. Summary of response time with varying distance between WTMD and web server
     
The third experiment was also performed. In this case, the same distance of 1 m was maintained between WTMD and the webserver just similar to Figure 14(b), but the distances of the web App and mobile App from web server were varied during measurements. The distances include 3 m, 5 m, 10 m, 15 m, 20 m, 30 m, 50 m, 60 m, 70 m, 80 m, 90 m, 100 m, 110 m and 120 m). The response time of both the web App and the mobile App were recorded as shown in Table 5. It could be observed that up to 30 m, the distance of the web and mobile App did not have a significant effect on the response time of the developed system to display measured temperature values. However, at a 50 m distance, there was a delay of 5 seconds in both the web and mobile apps. This delay increased until 110 m when there was a complete loss of Wi-Fi connectivity.
Table 5. Response time of varying Web App and mobile App at a fixed 1 m distance between the WTMD and webserver
     
4.1.3. Evaluation of WTMD with Contemporary Temperature Measuring Devices
A performance evaluation was carried out by comparing the developed WTMD with other temperature measuring devices, such as a clinical thermometer, a mercury in glass thermometer, automated temperature measuring device [7], as well as the response of the WTMD in logging data to the mobile App and web interface. Table 6 presents an evaluation of the developed WTMD with other temperature measuring devices in terms of portability, accuracy, ability to meet users’ special needs, such as use for children, the aged, physically challenged, and ovulation detection, to mention a few.
Table 6. WTMD with contemporary temperature measuring devices
     
4.1.4. Evaluation of Financial Implications of the Developed WTMD
As part of the evaluation, the bill of engineering materials and evaluation (BEME) was carried out to know the cost implication of the developed WTMD and the cost of components and materials as well as the overall cost, both in Nigerian Naira (N) and United States Dollar ($), for the construction of the WTMD device is shown in Table 7.
Table 7. Bill of Engineering Materials and Evaluation (BEME) for WTMD
     

4.2. Discussion of Results

According to the studies carried out on cut-off temperature for febrile seizure, averaged to be between 39.20°C and 39.48°C [17–21], 37.5°C was chosen as the threshold temperature for early warning audible alert and online notification through the web and mobile Apps.
4.2.1. Successful Data Logging
From the evaluation in Section 4.1.1 with Figure 12 and Figure 13, the WTMD performed well in logging the measured temperature in real-time to the mobile App with the colour of the graph changing from blue to red once the threshold is exceeded, as shown in Figure 13(a) and 13(b). This is similar to the studies in [24–26] where results were transmitted via Wi-Fi, [28] where it was transmitted by GSM, and [23] by radio frequency (RF).
4.2.2. Response Time of Web App and Mobile App Compared with WTMD Temperature Display
In the management of febrile seizures, time is of great importance. Delay in the operation period of the WTMD is capable of putting the patient at risk. This is the reason for evaluating the response time of the Apps to estimate possible delays that could occur during device use. Being able to account for the delay will assist in setting the alert temperature threshold of the WTMD. From the evaluation carried out in the experiments and results obtained in Tables 2 to 4, it could be observed that the closer the WTMD was to the web server (local host), the faster the results were obtained on the web App and mobile App. Given the same distance between WTMD and web server, the mobile App display was approximately three times faster than the web App. However, in Table 5 with measurements done at varying Web App and mobile App distances, the network delay increased with increase in distance from the webserver and became pronounced at 50 m.
The implication of these findings is that users of the developed WTMD need to take great care in positioning the WTMD at about 1 m or less from the webserver to derive maximum benefit from its use. It would also be necessary to connect to the Internet, GSM, or a more reliable network for a reliable and timely delivery of acquired temperature and for wider coverage compared with Wi-Fi with limited coverage.
4.2.3. WTMD Compared with Contemporary Temperature Measuring Devices
From the records in Table 5, in terms of size, it could be considered more portable when compared with the automated temperature measuring device in [7]. For instance, the device in [7] is (10 cm x 10 cm x 5 cm) in terms of length, breadth, and width, with a cuff of 60 cm length to be tied around the arm to put the thermistor temperature sensors in place. In case of the WTMD, the estimated size as shown in Figures 8 and 12 is (3 cm x 3.5 cm x 2 cm) in terms of length, breadth, and width respectively, with a strap of 20 cm to be worn around the wrist [6] like a wrist-watch to hold the temperature sensor in place. The fact that it is very portable and resembles a wristwatch will make it attractive and convenient for users, especially children.
WTMD is more convenient than mercury in glass and clinical thermometers that have to be placed in the armpit and held in place until the temperature values are obtained. The convenience will make it a suitable option for the physically challenged [7] and those involved in ovulation detection [7], especially when there is a need to measure temperature on a continuous basis [22–25,28]. For example, the infant and the aged might not be able to keep a clinical thermometer in place under their armpits, in their mouth, or in their ear as tympanic thermometers [32], especially when such measurement is to be done for a long time.
In terms of accuracy, the developed device, as shown in Figure 8, returned a correlation coefficient of 0.913829 when compared with a standard digital thermometer, just as the automated temperature device in [7] returns a good accuracy of a correlation coefficient of 0.790996276 when compared with mercury in glass thermometer. The temperature sensor used in this work is a contact-based temperature sensor, which has been found to be more accurate than the non-contact temperature sensors [16]. During the calibration of the WTMD in Figure 8, one would observe a lag in the reading of the developed device between the 3rd and 5th readings in comparison with the clinical thermometer. This could be due to the initialization process of the microcontroller resulting to slow rise time of the measuring device. This would be addressed in subsequent works by improving the rise time of the system.
The Bland-Altman plot for the developed WTMD versus the standard digital thermometer is shown in Figure 9. The Bland-Altman plot is a graph that shows the agreement between two quantitative measurements (see Table 8) to visually check data and display results to evaluate agreement.
Table 8. Temperature measurement using the developed WTMD and standard digital thermometer (SDT)
     
The Bland-Altman plot for the developed WTMD versus the standard digital thermometer (SDT) is shown in Figure 9. The Bland-Altman plot is a graph that shows the agreement between two quantitative measurements (see Table 8) to visually check data and display results to evaluate agreement. The mean differences (MD) of the two datasets (WTMD and SDT) of 0.1340 with a standard deviation (SD) of 0.5995 are in line within the 95% of the 1.96 Bland-Altman threshold benchmark. The SD of 0.5695 of the Bland-Altman plot, which is far below the 95% of 1.96, shows good agreement of the two measurements. The mean difference of -0.134, which is around zero, further justifies good agreement of the two measurements without over- or under-estimation. As evident in Figure 9, the upper limit of agreement (ULoA) of 1.041 and lower limit of agreement (LLoA) of -1.3090, which are respectively the mean difference plus or minus 1.96 times the standard deviation (SD) of the differences shows good agreement between the two measurements.
Further justification of the results obtained using the developed WTMD and the standard digital thermometer (SDT) has been validated with the Bland-Altman plot based on the confidence intervals (CI), which provide a measure of the precision of these values that aids in the interpretation of the plots. The upper confidence interval (UCI), mean confidence interval (MCI), and the lower confidence interval (LCI) of 0.2892 to 1.7840, –0.5629 to –0.2949, and –2.0520 to –0.5662, respectively confirms the agreements between the WTMD and the SDT measurements. Overall, the Bland-Altman scatter plot of the two measurements (WTMD and SDT) is in agreement and consistent with each other since 9 out of 10 points are within the ULoA and the LLoA in Figure 9. The Bland-Altman plot has demonstrated a strong relationship between the WTMD and the SDT measurements with a strongly significant slope in the regression line with linear fit parameter between –8.6756 and 0.2460.
Apart from the portability advantage of WTMD, a unique competitive advantage it has over contemporary temperature measuring devices is the ability to log the user’s identity and temperature to a remote database and make them available in real-time to relevant stakeholders such as medical practitioners and other caregivers. This would assist prompt medical attention to the patient and prevent complications. Although the automated temperature device developed in [7] is able to provide an audible alert just like WTMD when the temperature rises beyond a pre-set threshold, it does not have the ability to transmit the measured temperature over the network to remote stakeholders. It should be noted that the acquired temperature stored in the remote database could further be processed using a machine learning algorithm to develop predictive models that will be useful in aiding the diagnosis and treatment of patients in the future.
The other uniqueness of the developed WTMD is that the mobile App and web interface can be further customized to cater for specific needs and preferences of parents and healthcare providers, thus enhancing the healthcare system. This makes it a form of flexible or programmable automated system compared to static automation that cannot be altered [24,31]. This flexibility makes the developed device adaptable to myriads of cases in which the choice of critical temperature can be varied. This will be addressed in future work by providing an input module where users can input their preferred threshold values into the microcontroller. Other advantages of the developed WTMD are that it is a non-invasive form of temperature measurement [21–24,26]. It can provide measured temperature results both at the site of measurement [22–26,28] and in remote locations through the web and mobile App interfaces [22,24,26,28], unlike mercury in glass thermometers, digital thermometers, or hand-held non-contact infrared thermometers [16].
The device, according to the Bill of Engineering Measurements and Evaluation (BEME) in Table 6, costs N38,900 ($26.47), which is relatively cheap compared to its usefulness. The affordability will make it suitable for use in developing economies, especially in Africa where the cost of healthcare is not subsidised.

4.3. Limitations of WTMD

The limitation of the developed WTMD is that Network delays are evident, with web app response times up to 48.46 seconds at 5 m from the server (versus 16.65s for mobile), potentially delaying alerts in critical scenarios. Calibration shows lags due to microcontroller initialization (slow rise time noted in readings 3-5), and wrist skin measurements may not fully correlate with core body temperature. Fixed 37.5°C threshold lacks user customization, and no clinical trials on actual febrile seizure patients were conducted.

4.4. Improvement for the Future

Future Improvements will involve tests on real febrile seizure patients to validate efficacy. Rise time of temperature display graph will be enhanced via optimized firmware and user-input option for thresholds pre-set would be introduced. Integration of GSM/Internet for WAN reliability, multi-sensor fusion (e.g., heart rate), and machine learning (ML) for predictive analytics on stored data would be adopted.

5. Conclusions

In this work, a portable WTMD is developed for continuous monitoring of human temperature with a potential for early detection of febrile seizure and other temperature-related ailments. A WTMD hardware and web/mobile App were developed to excite audible and graphical alerts once the temperature exceeds the pre-set threshold of 37.5°C. The acquired temperature values could also be read on the site of measurement and also by caregivers from remote locations over a network. Evaluations performed in comparison with existing temperature monitoring devices reveal that the WTMD is portable, affordable, and returns a correlation coefficient of 0.913829 when compared with a digital thermometer. It is convenient for special needs such as the aged, infants, and physically challenged, especially when the temperature has to be measured continuously for a long time. For optimal performance, the WTMD must be placed at a 1 m distance from webserver on a Wi-Fi network or used over the Internet. Future work would include the use of the developed WTMD on patients with febrile seizure cases, improvement of the mobile App to cater for specific needs and preferences of parents as well as healthcare providers, and implementing the system on a Wide Area Network.

ACKNOWLEDGEMENTS

The authors would like to thank Miss Dolapo Olorunfemi, Miss Hannah Adeniyi, and Miss Tolani Adewole of the Department of Biomedical Technology, Federal university of Technology Akure, Nigeria who assisted in data gathering for this publication and Dr. Olusola Oloruntoba of the Department of Automotive Engineering, Elizade University for assistance with the heat transfer model.

References

[1]  S. L. Cutuli, E. J. See, E. A. Osawa, P. Ancona, D. Marshall, G. M. Eastwood and R. Bellomo, “Accuracy of non-invasive body temperature measurement methods in adult patients admitted to the intensive care unit: a systematic review and meta-analysis,” Critical Care and Resuscitation, vol. 23, no. 1, pp. 6 – 13, 2021.
[2]  P. J. Young, R. Bellomo, G. R. Bernard, D. J. Niven, F. Schortgen, M. Saxena and M. Weatherall, “Fever control in critically ill adults. An individual patient data meta-analysis of randomised controlled trials,” Intensive care medicine, vol. 45, pp. 468 – 476, 2019.
[3]  Kidshealth (2024). Febrile Seizures. Available [Online]: https://kidshealth.org/en/parents/febrile.html#:~:text=Febrile%20seizures%20are%20convulsions %20that,t%20cause%20other%20health%20problems. Retrieved on 3rd June, 2024.
[4]  A. Ferretti, A. Riva, A. Fabrizio, O. Bruni, G. Capovilla, T. Foiadelli and P. Parisi, “Best practices for the management of febrile seizures in children,” Italian Journal of Pediatrics, vol. 50, no. 1, pp. 1 – 12, 2024.
[5]  O. Akinsanmi, A. Amoran, A. Oluwole, P. Igwe and P. Adejuwon, “Design and Fabrication of an Automated Low-Cost Non-Contact Temperature Scanner and Sanitizer for Covid-19 Prevention,” 2021.
[6]  G. Chen, J. Xie, G. Dai, P. Zheng, X. Hu, H. Lu and X. Chen, “Validity of wrist and forehead temperature in temperature screening in the general population during the outbreak of 2019 novel coronavirus: a prospective real-world study,” MedRxiv, 2020-03, 2020.
[7]  O. K. Ogidan, J. O. Ogunniyi and A. Tedimola, “Development of an automated temperature measuring device: A potential tool for ovulation detection,” ABUAD Journal of Engineering Research and Development, vol. 6, no. 1, pp. 13 – 21, 2023.
[8]  D. S. Moran, L. Mendal and T. Hashomer, ‘Core Temperature Measurement Methods and Current Insights’, vol. 32, no. 14, pp. 879 –885, 2002.
[9]  B. Yang, X. Li, Y. Hou, A. Meier, X. Cheng, J. H. Choi and H. Li, “Non-invasive (non-contact) measurements of human thermal physiology signals and thermal comfort/discomfort poses-a review,” Energy and Buildings, vol. 224, no. 110261, 2020.
[10]  Mayoclinic (2024). Seizures, Available [Online]: https://www.mayoclinic.org/diseases-conditions/seizure/symptoms-causes/syc-20365711. Retrieved on 30th May, 2024.
[11]  S. C. Nwaneri, J. W. Sojobi, A. O. Oyelade, B. N. Ezenwa, O. J. Balogun and U. C. Uregbulam, “A Low-Cost IoT Based Neonatal Incubator for Resource Poor Settings,” The West Indian Journal of Engineering, vol. 43, no. 1, pp. 0511 – 5728, 2020.
[12]  Z. H. Al-Sawaff, Y. Z. Yahya and F. Kandemirli, “LABVIEW Based Temperature Control System for Neonatal Incubator,” Eurasian Journal of Science Engineering and Technology, vol. 1, no. 1, pp. 20 – 26, 2020. https://www.researchgate.net/publication/345241789.
[13]  B. Kommey, D. Akudbilla, G. Doe and C. O. Amponsah, “A low-cost smart egg-incubator,” Sustainable Engineering and Innovation, vol. 4, no. 1, pp. 22 – 33, 2022. https://doi.org/10.37868/sei.v4i1.id152.
[14]  Britannica (2024). “Incubator “, Retrieved on 20th January, 2024. Available [Online]: https://www.britannica.com/technology/incubator.
[15]  G. Ross, “The public health implications of polychlorinated biphenyls (PCBs) in the environment,” Ecotoxicology and environmental safety, vol. 59, no. 3, pp. 275 – 291, 2004.
[16]  M. O. Ajewole, O. K. Ogidan, O. Babalola and O. Oloruntoba, “Development and Prototyping of an Automated Temperature Scanner with Contact Tracing Capability,” In Journal of Physics: Conference Series, IOP Publishing, vol. 2034, no. 1, p. 012031, 2021.
[17]  J. Kubota, N. Higurashi, D. Hirano, S. Okabe, K. Yamauchi, R. Kimura and S. I. Hamano, “Body temperature predicts recurrent febrile seizures in the same febrile illness,” Brain and Development, vol. 43, no. 7, pp. 768 – 774, 2021.
[18]  K. Gontko-Romanowska, Z. Żaba, P. Panieński, B. Steinborn, M. Szemień, M. Łukasik-Głębocka and J. Górny, “The assessment of risk factors for febrile seizures in children,” Neurologiai Neurochirurgia Polska, vol. 51, no. 6, pp. 454 – 458, 2017.
[19]  J. Choi, H. J. Min and J. S. Shin, “Increased levels of HMGB1 and pro-inflammatory cytokines in children with febrile seizures,” Journal of neuroinflammation, vol. 8, pp. 1 – 9, 2011.
[20]  P. Kwinta, “The risk of recurrence of febrile seizures, depending on the body temperature and age,” Medical Practical Pediatrics, vol. 2000, no. 1, pp. 169 – 170, 2000.
[21]  L. C. Hampers, D. A. Thompson, L. Bajaj, B. S. Tseng and J. R. Rudolph, “Febrile seizure: measuring adherence to AAP guidelines among community ED physicians,” Pediatric emergency care, vol. 22, no. 7, pp. 465 – 469, 2006.
[22]  S. Kumar and A. Jasuja, “Cost-Effective Remote Health Monitoring System Based on IoT using Arduino Uno,” Advances in Computer Science and Information Technology (ACSIT), vol. 4, no. 2, pp. 118 – 121, 2017. Available [Online]: http://www.krishisanskriti.org/Publication.html.
[23]  C. K. Das, M. W. Alam, and M. I. Hoque, “A wireless heartbeat and temperature monitoring system for remote patients. In International Conference on Mechanical Engineering and Renewable Energy, pp. 4, 2013.
[24]  K. Awwad, S. Hussien and R. Rimawi, “Febrile Seizure Detect and Alarm System,” International Journal of Recent Contributions from Engineering, Science & IT (iJES), vol. 3, no. 4, pp. 4 – 11, 2015.
[25]  F. Sudhindra, S. J. Annarao, R. M. Vani and P. V. Hunagund, “Development of Real Time Human Body Temperature (Hypothermia & Hyperthermia) Monitoring & Alert System with GSM & GPS,” Int. J. Innov. Res. Sci. Eng. Technol, vol. 5, no. 6, pp. 9355 – 9362, 2016.
[26]  M. Niswar, M. Nur and I. Mappangara, “A low cost wearable medical device for vital signs monitoring in low-resource settings,” International Journal of Electrical and Computer Engineering, vol. 9, no. 4, pp. 2321, 2019.
[27]  M. S. Mondal, K. Roy and S. Sarkar, “Design and development of wearable remote temperature monitoring device for smart tracking of COVID-19 fever,” In Proceedings of the 2nd International Conference on IoT, Social, Mobile, Analytics & Cloud in Computational Vision & Bio-Engineering (ISMAC-CVB 2020), 2020.
[28]  M. M. Islam, A. Rahaman and M. R. Islam, “Development of smart healthcare monitoring system in IoT environment,” SN computer science, vol. 1, pp. 1 – 11, 2020.
[29]  A. M. Auwala, A. T. Morufata, M. A. Yusufb, A. Muhammadc, M. A. Sanid and S. B. U. Abubakare, “Design and Implementation of a Microcontroller Based Digital Thermometer,” Technology (ICONSEET), vol. 2, no. 17, pp. 132 – 140, 2017.
[30]  B. Sumathy, S. Kavimullai, S. S. Shushmithaa and S. S. Anusha, “Wearable non-invasive health monitoring device for elderly using IoT,” In IOP Conference Series: Materials Science and Engineering, IOP Publishing, vol. 1012, no. 1, p. 012011, 2021.
[31]  K. Awwad, S. Hussien and R. Rimawi, “Febrile Seizure Detect and Alarm System,” International Journal of Recent Contributions from Engineering, Science & IT (iJES), vol. 3, no. 4, pp. 4 – 11, 2015.
[32]  S. Patel, et al. “A review of wearable sensors and systems with application in rehabilitation,” pp. 1 – 17, 2012.